找回密码
 立即注册
澳门威尼斯人
U8
U18
海燕招商
A
蓝盾
e世博
islot.
申博亚洲
澳门银河
B
腾博会
德信
C级广告商
吉祥坊
查看: 79559|回复: 28

[问答] 浙江队的比赛你觉得该延期吗?

[复制链接]

2万

主题

1万

回帖

2万

金币

版主

积分
94562

超级精华老会员版主勋章

发表于 2025-4-17 09:23 | 显示全部楼层 |阅读模式

马上注册,结交更多好友,享用更多功能,让你轻松玩转社区。

您需要 登录 才可以下载或查看,没有账号?立即注册

×


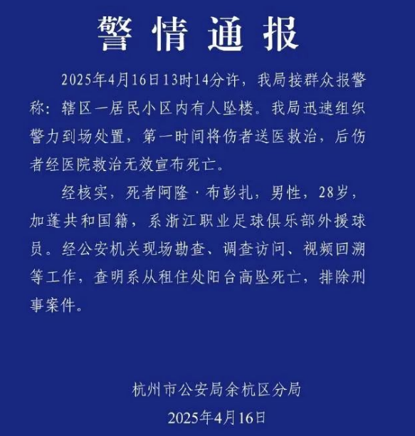
浙江队加蓬前锋布彭扎坠亡,但他的球队仍照常比赛。比赛也没有默哀。只有球迷们在第9分钟自发的行为,大家亮起手机,高唱他的名字。在一个讲究人情世故的地方,发生这种事,居然没有人情世故了。


image_2025_04_17T01_21_42_774Z.png




那么浙江队的比赛你觉得该延期吗?优质回答我们都会进行金币奖励,请大家踊跃发言!


回复

使用道具 举报

6

主题

7761

回帖

4017

金币

金牌会员

积分
31538

老会员

发表于 2025-4-17 09:25 | 显示全部楼层
我觉得还是应该延期的,这样也是国际的惯例啊,这次丢人丢大了
回复 支持 反对

使用道具 举报

14

主题

1万

回帖

3997

金币

金牌会员

积分
31159

老会员

发表于 2025-4-17 10:39 | 显示全部楼层
不知道这个到底怎么会是了,怎么还会有外援坠落啊,不知道在搞什么高难度动作了。
回复 支持 反对

使用道具 举报

36

主题

3886

回帖

1458

金币

银牌会员

积分
11894

老会员

发表于 2025-4-17 11:16 | 显示全部楼层
说实话,布彭扎的离世真的让人心痛,音乐家们的心情一定很难受。比赛是否延期也许有点微妙,但至少大家的自发动作很感人。
回复 支持 反对

使用道具 举报

头像被屏蔽

0

主题

651

回帖

76

金币

禁止发言

积分
2115

老会员

发表于 2025-4-17 11:17 | 显示全部楼层
提示: 作者被禁止或删除 内容自动屏蔽
回复 支持 反对

使用道具 举报

3412

主题

8万

回帖

3342

金币

海燕硕士

积分
223574

万时之王老会员精华勋章勤奋勋章交易勋章光影行者

发表于 2025-4-17 13:28 | 显示全部楼层
遇到了这样的事情也是非常的遗憾的,也不知道是不是属于意外的坠亡啊
回复 支持 反对

使用道具 举报

3412

主题

8万

回帖

3342

金币

海燕硕士

积分
223574

万时之王老会员精华勋章勤奋勋章交易勋章光影行者

发表于 2025-4-17 13:30 | 显示全部楼层
独孤影 发表于 2025-4-17 11:16: V6 ?/ T! ~6 M' B& A2 m( T( S
说实话,布彭扎的离世真的让人心痛,音乐家们的心情一定很难受。比赛是否延期也许有点微妙,但至少大家的自 ...
8 L: L! \" T! B% ]9 t# ]
遇到了这样的事情,真的还是会让人心痛的,当然还是希望能够从悲痛中。走出来吧
回复 支持 反对

使用道具 举报

3412

主题

8万

回帖

3342

金币

海燕硕士

积分
223574

万时之王老会员精华勋章勤奋勋章交易勋章光影行者

发表于 2025-4-17 13:30 | 显示全部楼层
似水流年 发表于 2025-4-17 09:25
* Y+ k5 m! K3 U, y2 ^8 v我觉得还是应该延期的,这样也是国际的惯例啊,这次丢人丢大了

, X" _) d- w% T: d+ K  z确实遭遇了这么大的一个灾难,真的应该是延期比赛的,毕竟这个球员是之前这个球队的前锋啊
回复 支持 反对

使用道具 举报

577

主题

1万

回帖

2700

金币

金牌会员

积分
32899

老会员交易勋章光影行者

发表于 2025-4-17 13:41 | 显示全部楼层
找个延期确实是没有规定,也没有必要的吧,但是来个默哀的仪式是应该的
回复 支持 反对

使用道具 举报

46

主题

1万

回帖

1372

金币

金牌会员

积分
24942

老会员

发表于 2025-4-17 18:11 | 显示全部楼层
球员还是有意外的,只不过是公众人物,大家都是比较关注而已的。
回复 支持 反对

使用道具 举报

3949

主题

8万

回帖

8723

金币

海燕硕士

积分
244450

万时之王老会员精华勋章勤奋勋章

发表于 2025-4-17 18:17 | 显示全部楼层
真不晓得到底是发生了什么样的情况怎么这个外援就坠楼了
回复 支持 反对

使用道具 举报

3949

主题

8万

回帖

8723

金币

海燕硕士

积分
244450

万时之王老会员精华勋章勤奋勋章

发表于 2025-4-17 18:17 | 显示全部楼层
十里变百里 发表于 2025-4-17 18:11
% {3 T7 l$ V' R7 H& H4 V5 T球员还是有意外的,只不过是公众人物,大家都是比较关注而已的。
- ]: R; }; s3 g* f
可能有的时候还是要适当的关注一下,这也是大家努力下来的结果呀
回复 支持 反对

使用道具 举报

3949

主题

8万

回帖

8723

金币

海燕硕士

积分
244450

万时之王老会员精华勋章勤奋勋章

发表于 2025-4-17 18:18 | 显示全部楼层
lantianyun 发表于 2025-4-17 13:30" j+ `9 ], B7 M. Y
确实遭遇了这么大的一个灾难,真的应该是延期比赛的,毕竟这个球员是之前这个球队的前锋啊 ...

* N: H$ v. F2 \# k$ h; d7 r这样看起来确实感觉是一个非常严重的灾难呢,还是要自己好好的控制
回复 支持 反对

使用道具 举报

63

主题

4万

回帖

2957

金币

钻石用户

积分
129477

万时之王老会员勤奋勋章交易勋章光影行者

发表于 2025-4-18 06:15 | 显示全部楼层
这个也是不懂了,也是没有关注这个的了,好难啊,这个真的是要多多注意下的了!
回复 支持 反对

使用道具 举报

63

主题

4万

回帖

2957

金币

钻石用户

积分
129477

万时之王老会员勤奋勋章交易勋章光影行者

发表于 2025-4-18 06:15 | 显示全部楼层
左西右东 发表于 2025-4-17 18:18, c; ~4 F5 G/ F5 W# Q" m
这样看起来确实感觉是一个非常严重的灾难呢,还是要自己好好的控制

9 e1 i, q3 i' ^+ U, L" p4 i8 _是的呢,真的是这个事情还真的是没有听说过的呢,没有关注了,唉  
回复 支持 反对

使用道具 举报

您需要登录后才可以回帖 登录 | 立即注册

本版积分规则

广告合作|福利汇|论坛简介|钱包教程|手机版|小黑屋|Archiver|海燕论坛

快速回复 返回顶部 返回列表